當PRP💉遇到實支實付
PRP療程真的有療效嗎?你的醫療保險正被濫用!
PRP療程真的有療效嗎?
你的醫療保險正被濫用!

你知道嗎?近年來,PRP(高濃度血小板血漿)療程在醫療保險理賠中的濫用,已經成為一個嚴重問題,正威脅著我們的商業保險環境。
我們到評議中心用PRP當關鍵字,就可以找到147件評議案件。(至113.5.20日止之資料)

PRP療法通常使用在什麼情形?
PRP療法最初是骨科和運動醫學領域用來促進組織修復的輔助療程。
但隨著時間推移,近年來在婦科、產科、一些外科手術,甚至眼科、耳鼻喉科的醫療費用收據中都可以看到使用PRP的情形。
子宮肌瘤使用PRP之評議決定書

PRP 是否真的有療效?在醫療界也是見仁見智。
有許多醫師說有效,但也有無效濫用的報導。
在台灣醒報2015年7月28日《PRP可能無療效 衛福部:醫美禁用》(連結👈)的報導指出,「即便在大醫院也不能保證PRP的療效」。

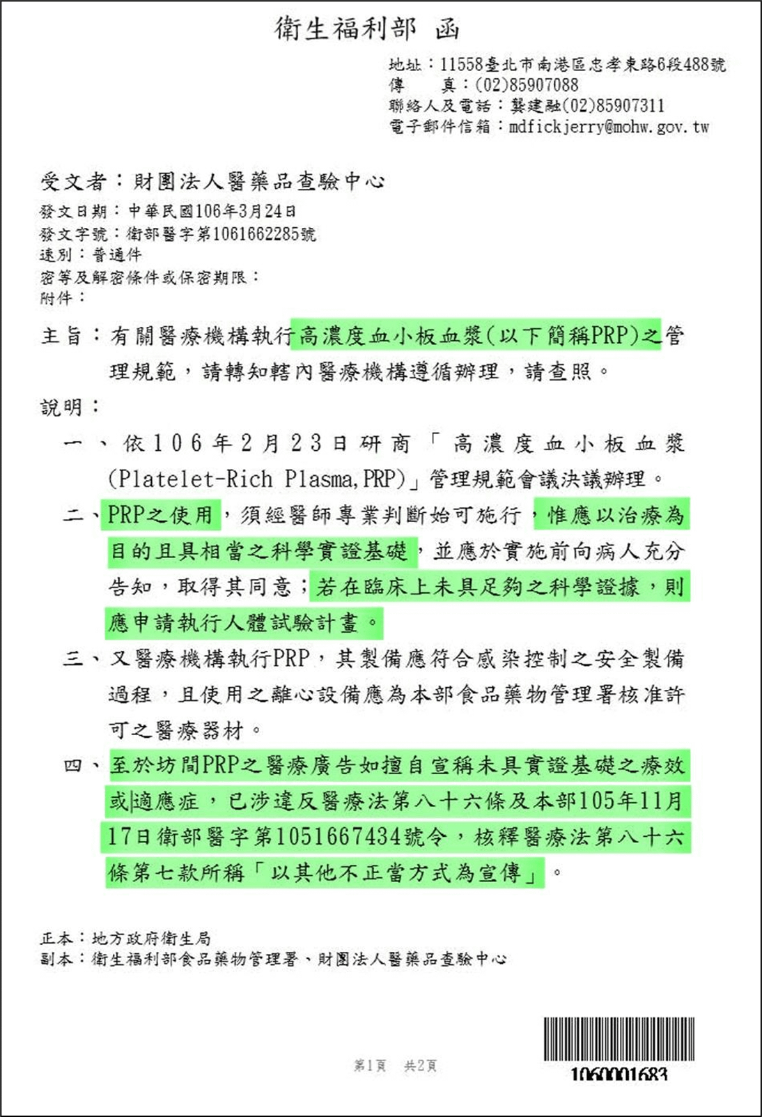
衛部醫字第1061662285號函
主管機關於106年發布《衛部醫字第1061662285號函》,強調PRP使用應有醫療必要性及實證基礎,否則會有違反醫療相關法規的疑慮。

陳醫師在臉書貼文中引用一篇2021年11月的研究報告指出,288名50歲或以上的膝關節骨關節炎患者,其中144人在一年內接受3次PRP關節內注射,對照組(安慰劑組)144人則接受生理食鹽水注射,一年後並無顯著差異。

從這些資料可以看到「PRP療程是否卻有療效?」的確引發了熱烈爭議。
有些醫療機構指出PRP確實可以加速恢復或癒合,但也有不少研究質疑其效果遠不如宣稱?
為何醫療機構如此熱衷於推廣PRP療程?
盡管存在諸多爭議,但PRP療法卻成為部分醫療機構新寵。
原因就在於它製備簡單、幾乎沒有明顯副作用,最重要的是,由於商業保險可以理賠(在符合條款及必要性的情形下),因此患者對這種「療程」趨之若鶩。
有些醫療機構更是將PRP療程發展成一門賺錢的「生意」。
他們通常會告訴患者商業醫療保險可以給付PRP療程,倘若患者投保一家以上而且可以用收據副本理賠的醫療保險,就有機會獲得遠高於實際支出的保險理賠金額,這種做法嚴重扭曲了保險的本質和初衷。
《受害者不止你我》保險公平性和可持續性受到嚴重侵蝕
保險的核心理念,是讓多數人分攤風險,為少數不幸者提供經濟補償和保障。
但現在,PRP療程的濫用行為正在大舉蠶食這一制度。
保險公司的理賠支出💸節節上升,未來恐怕會被迫調高保費或縮減承保範圍,甚至可能出現拒保或不續保的情況,最終受害的將是我們每一個人。
在寫這篇文章的過程中,就有保險公司開了第一槍,準備上市「不保證續保實支實付」醫療險商品。

不保證續保、不保證費率、請謹慎投保。
這就是我們面臨到的醫療保險環境。
這幾年來,即使主管機關已於衛部醫字第1061662285號函強調PRP使用應有實證基礎,但PRP療程爭議在近幾年越演越烈!
在前幾週工商時報的報導中,評議中心總經理羅俊瑋指出:
「PRP的醫療理賠爭議確實愈來愈多,但主要原則仍須回歸保險公司的條款,其中是否屬於必要性醫療行為、需不需要住院部分確實有較多的爭議,有些也因為個案的情況不同醫療院所會有不同的解讀。」
該篇報導用最近的醫療保險亂象做結論:
「醫療險的濫用與過於浮濫的理賠都將影響保險商品條件與保戶權益,最直接的例子就是,業界熱銷的實支實付醫療險因為損失率過高,陸續出現停售,或改款推出理賠限縮與保費較高的新商品。而新商品勢必會在理賠條件上趨嚴或在保費上調漲,最後仍轉嫁到消費者身上。」

《我們的責任》保險體制正面臨巨大考驗,迫切需要修正
單靠主管機關、法令規定、評議中心都不足以遏止這股洪流,大家都需要共同努力!
👨⚕️醫療機構須秉持職業操守,檢視PRP療程的適用場合。
💼保險公司需加強審核把關,堵住被濫用漏洞。
🙋主管當局應嚴格執法,嚴懲違規行為。
👪消費者也要提高自我保護意識,了解權益。
PRP療程的濫用已經暴露了現行保險體制的諸多缺陷。
我們勢必要加強審核監管、堵塞漏洞,徹底維護保險的本質定義和運作初衷,確保每個人都能獲得應有的保障,而非淪為少數不勞而獲的人賺取非分利益。
只有大家共同努力,建構一個健全、公平、可持續發展的保險環境,我們才能為子孫後代撥雲見日,創造一片藍天。
呼籲您立即分享這篇揭露真相的內容!
保險關係到每個人的切身利益,讓我們一同對抗PRP療程的亂象,保護醫療保險的尊嚴和存在價值。
現在就將這篇文章分享給你的家人朋友,讓更多人了解這個危機,攜手捍衛我們應有的保障!
👭👫👬👭👫👬
實支險理賠爭議延燒!跌倒、運動傷害,打PRP不賠了?誰決定理賠標準?
繼防疫險、癌友治療理賠,實支險理賠爭議再起!PRP不但打關節,現在連術後出血、耳鼻喉科、生髮都能打,小心保險公司不賠!
天下雜誌在2025年3月27日發了一篇文,提出了與我們相同的警示:在PRP療程日漸普及的同時,其濫用現象正嚴重侵蝕醫療保險制度的根基。
文章指出,儘管部分醫療機構仍宣稱PRP能促進組織修復、縮短康復時間,但實際上,這項療程常被用作牟利工具,利用保險理賠的漏洞大肆牟取不當利益,從而引發整個保險環境的動盪。
根據天下雜誌的調查,越來越多的案例顯示,保險公司在面對PRP療程申請時,不僅理賠標準日益嚴苛,甚至出現了因政策調整而前後不一的情形,令保戶在真正需要幫助時遭受重創,這正與我們多年來持續警告過的保險體制濫用問題相呼應:當醫療機構以盈利為先,利用保險公司的理賠規則,將PRP療程過度推廣,最終受害的只會是廣大保戶。
只有各界共同努力,加強醫療機構的自我約束與保險公司的審核把關,才能真正制止PRP療程的濫用,確保醫療保險的公平與可持續發展。
這篇文章再次提醒我們,保險不僅是一份保障,更是全體社會公平分擔風險的重要基石,面對當前的亂象,只有立即行動,從嚴管控每一筆理賠案件,才能還原醫療保險應有的初衷,避免未來因理賠濫用而讓每個保戶最終承擔更高的保費與更低的保障。












